跳到主要內容
國立臺灣師範大學 東亞學系
國立臺灣師範大學 東亞學系
:::
政治學研究所
網站導覽
English
登入
Toggle navigation
最新消息
系所公告
本系活動與演講
碩博士班
獎學金公告
學界動態
榮譽事項
職涯訊息
系友會
系所簡介
系所簡介
未來發展
歷屆系主任
本系系級中心
系所位置
影音簡介
招生資訊
學士班
碩士班
碩士在職專班
博士班
課程資訊
學校行事曆與選課專區
學校行事曆
教務處選課專區
學士班
學士班學分規定、課程地圖與課程架構
「修課檢視表」檢視說明
轉系、輔系與雙主修相關
碩士班
碩士班學分規定、課程地圖與課程架構
碩士班修業規定
碩士在職專班
碩專班課程與修業規定
博士班
博士班修業學分規定一覽表
博士班修業規定
博士班課程地圖
國際關係與外交學分學程
學程公告
系所成員
専任師資
教授
副教授
助理教授
合聘教師
兼任師資
榮退教師
助教/行政人員
下載專區
系務行政
教師專用
學生相關
外語畢業門檻
碩士班下載專區
【碩士班】修業期間相關申請文件
【碩士班】學位論文考試相關規定與申請文件
碩士在職專班
博士班下載專區
【博士班】修業期間相關申請文件
【博士班】學位論文考試相關規定與申請文件
相關資源
本系資源
研究資源
求職進修
學士班畢業專區
研究生畢業專區
English
:::
首頁
招生資訊
招生資訊
學士班
碩士班
碩士在職專班
博士班
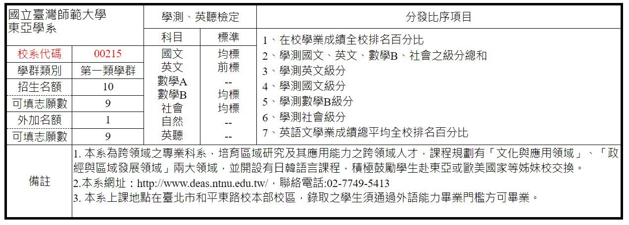
112學年度東亞學系繁星推薦入學資訊
2023-02-08
謝侑蓁
112學年度台師大東亞學系繁星推薦入學資訊
(網頁版)
https://www.cac.edu.tw/star112/query.php
112學年度東亞學系繁星推薦簡章